桃花视频-桃花视频官方最新精品资源库

您好,欢迎访问桃花视频 网站
个人中心
您当前所在的位置: 桃花视频-桃花视频官方最新精品资源库 > 桃花视频公开  > 依申请公开 > 依申请公开说明

桃花视频公开

申请指南

  字号:[ ]  [关闭] 视力保护色:

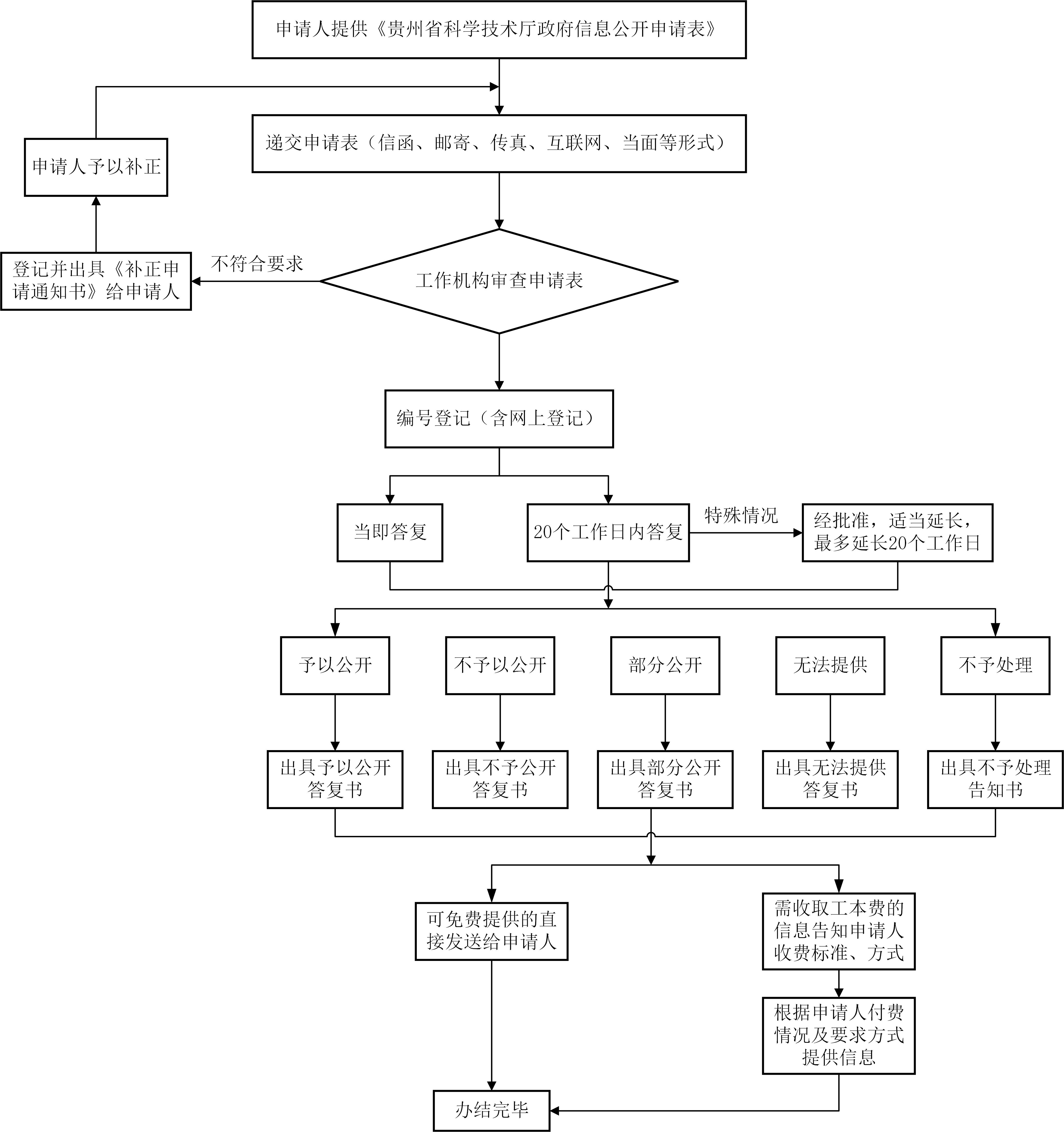
公民、法人或者其他组织需获取主动公开以外的我省科技政府信息的,可通过填写《贵州桃花视频 政府信息公开申请表》(以下简称《申请表》),向我厅提出申请获取相关政府信息。我厅将按照《中华人民共和国政府信息公开条例》(国务院令第711号)有关规定进行处理。《申请表》可在我厅门户网站上下载电子版,也可在我厅信息公开工作机构处领取。

(一)申请要件:

1、贵州桃花视频 政府信息公开申请表。

2、身份证明复印件(个人提出申请时,应当同时提供身份证复印件;法人或者其它组织提出申请时,应当同时提供统一社会信用代码证书复印件)。

(二)申请方式:

1、互联网申请:申请人可在贵州桃花视频 依申请公开在线申请平台直接填表申请。(注意事项:在线提交申请后,系统会反馈您申请单编号及获取结果密码,该编号及密码是您在线查看申请结果的依据,请记录保存)

2、信函申请:申请人可通过信函方式,将《申请表》寄至我厅政府信息公开工作机构。通过信函方式邮寄的,请在信封左下角注明“政府信息公开申请”的字样。

3、传真申请或到贵州桃花视频 信息公开工作机构当面提出申请。我厅信息公开工作机构为贵州桃花视频 办公室。

办公地址:贵阳市中山西路89号宏源大厦办公楼708室

办公时间:周一至周五 上午08:30-12:00 下午2:00-5:30(法定节假日、公休日除外)

联系电话:0851-85878238

传  真:0851-85843510

通信地址:贵州省贵阳市南明区科学路16号

电子邮件:[email protected]

邮  编:550000

4、贵州桃花视频 不直接受理通过电话方式提出的申请,但申请人可以通过电话咨询有关政府信息公开工作的相关情况。

5、采用书面形式确有困难的,申请人可以口头提出,由厅办公室代为填写《申请表》。

(三)申请处理:

信息公开工作机构在收到《申请表》后,将进行登记。并在登记之日起20个工作日内做出下列答复(特殊情况答复期限可延长20个工作日):

1、予以公开:向申请人提供该政府信息,或者告知申请人获取该政府信息的方式、途径和时间;

2、不予公开:依据《条例》规定不予公开的,告知申请人不予公开并说明理由;

3、部分公开:所申请信息中含有不应当公开或者不属于政府信息的内容,但是能够作区分处理的,应向申请人提供可以公开的政府信息内容,并对不予公开的内容说明理由;

4、无法提供:经检索没有所申请公开信息的,告知申请人该政府信息不存在;

5、不予处理:本机关此前已就申请人提出的政府信息公开申请作出答复、申请人重复申请公开相同政府信息的,告知申请人不予重复处理;

6、对于要件不完备的申请予以退回,并告知申请人补正。

(四)费用:

免费办理,免费提供。但申请人申请公开政府信息的数量、频次明显超过合理范围的,可以按照有关规定收取信息处理费。



x 关闭